根据《福建省教育厅 福建省人力资源和社会保障厅关于做好2022年全省中小学幼儿园教师公开招聘工作的通知》(闽教师〔2022〕8号)、《福州市马尾区区属公办中小学、幼儿园聘用编外合同教师管理办法(暂行)》(马教综〔2018〕210号)文件精神及事业单位工作人员招考相关规定,现将2022年福州市马尾区属学校公开招聘教师有关事项公告如下:
一、招聘对象
面向社会公开招聘福州市马尾区属学校教师154名,其中中学教师31名,小学教师75名,幼儿园教师43名,职专专业教师5名。面向已在马尾区属学校连续服务期满三年、年度绩效考核合格及以上的、年龄不超过40周岁的编外合同教师招聘编内教师7名。
本批次招聘对象不含福州市在编教师。其他编制内人员报考,需在报名时提供经单位主管部门同意并加盖公章的《同意报考函》;民办学校在岗人员报考,需在报名时提供经相应学校主要负责人签名并加盖公章的《同意报考函》。以上材料需在报名时间内将原件扫描,以PDF格式发送到邮箱:mwqjszp@163.com,未按上述要求提交用人单位《同意报考函》直接进行网络报名的,其报名资格无效。
二、招聘岗位
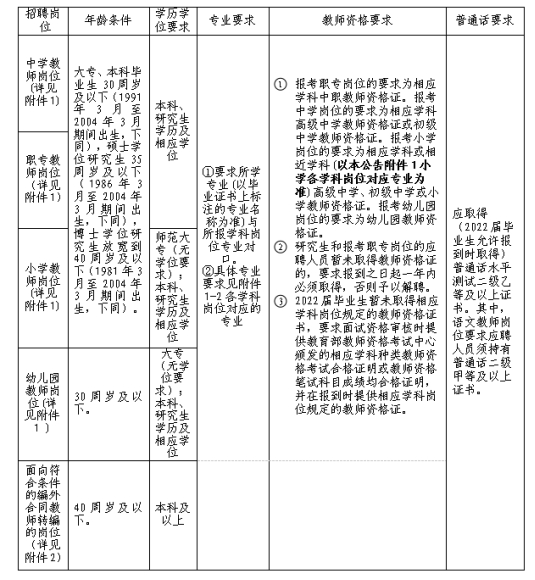
详见附件1-2,其中招聘岗位分为编内岗位和参聘岗位。
参聘岗位招聘的人员将按照《福州市马尾人民政府办公室关于印发<马尾区属公办中小学、幼儿园参照事业单位聘用制人员管理办法>的通知》(榕马政办〔2021〕79号)要求,在师德师风、进修培训、教育教学、绩效考核、职称评聘、职务晋升、工资奖金、工会福利、人事档案、奖惩、休假、人员流动等方面的管理和待遇均同编内人员。
三、招聘条件
(一)应聘基本条件
1.具有中华人民共和国国籍;
2.遵守中华人民共和国宪法和法律;
3.具有良好的政治素质和道德品行;
4.具有正常履行职责的身体条件和心理素质;
5.年满18周岁;
6.符合岗位要求的资格条件和工作能力。
(二)不得报考或取消考试、聘用资格的
1.因犯罪受过刑事处罚的;
2.曾被开除公职的;
3.列为失信联合惩戒对象,且尚未解除惩戒的;
4.在各级公务员或事业单位招考中被认定有舞弊等严重违反招考(聘)纪律行为,尚在禁止报考期限内的;
5.现役军人、试用期内的公务员(含参照公务员法管理的事业单位人员);
6.普通高等院校全日制在读的非应届毕业生;
7.符合《事业单位人事管理回避规定》聘用后即构成回避关系的;
8.法律法规、政策规定不得聘用为事业单位工作人员的其他情形。
(三)具体条件(见下表)

(四)相关条件说明
1.境内学历(含自学考试、成人教育、网络教育、夜大、电大等)应在中国高等教育学生信息网(简称“学信网”,http://www.chsi.com.cn/)上可查询认证;有学位条件要求的,原则上应在中国学位与研究生教育信息网(简称“学位网”,http://www.cdgdc.edu.cn/)上可查询认证。
2.取得境外学历学位证书报名者应提供教育部留学服务中心出具的学历学位认证书,证书信息原则上应在中国留学网(http://www.cscse.edu.cn/)上可查询认证。
3.福建省“双专业”、“双学位”毕业生的毕业证书、学位证书必须在福建省人民政府网站“双学位双专业”查询平台(http://www.fujian.gov.cn/cspuc/bsfw/search_sxwszy)可查询认证。
4.以辅修专业报考的,应同时取得国家承认的列入国民教育序列学历毕业证书,并且辅修专业信息可在“学信网”和“学位网”上查询。
5.专业条件设置为“××类”的招聘岗位,符合《福建省机关事业单位招考专业指导目录(2022年)》中“××类”所列专业的报考者准予报考;专业条件设置为具体专业名称的招聘岗位,符合所列专业(详见本公告附件各有关岗位)的报考者准予报考。因境内外高校专业名称设置不尽一致,对留学人员的专业要求按相近原则认定。
6.国内院校与国外院校联合办学取得国内学历学位的,按国内院校毕业生报考,应由国内院校出具相应的证明。属国内院校与国外院校联合办学取得国外学历学位的,需出具国家教育部留学服务中心的《联合办学学历学位评估意见书》或《联合办学学历学位认证书》。
7.允许应聘人员按符合条件要求的其低学历报考相应岗位。应聘考生网络报名时需在岗位备注中注明“本人以××学历层次报考本岗位”。
8.部分岗位对个别专业有研究方向要求的(指本公告附表“专业要求”栏中所列专业后标有某某学科或方向的),允许面试资格审核时提交由毕业高校出具的《专业研究方向证明》(加盖院系公章,并附工作人员联系电话号码)。毕业证书中的专业名称已明确“某某学科或方向”的可不必另行提供《专业研究方向证明》。
四、报名办法
(一)网上报名
1.符合规定报名条件的应聘人员按专业对口原则,每人限报1个岗位志愿。
2.应聘人员须在3月25日~3月31日通过福建省教育考试院网站报名(网址http://www.eeafj.cn,数字服务大厅—教师招聘考试)。网络报名系统关闭时间以系统提示为准,逾期不再受理。报考22-29号岗位应聘人员,登录福建省统一公开招聘笔试网络报名平台后,在马尾区属学校相应学科岗位“委托类”招聘计划中选择报考;其他岗位在“新任教师”招聘计划中选择报考。
3.网络报名须如实填写个人信息。学历信息自大专起填写,专业名称应与毕业证书上的专业名称一致,教师资格种类及任教学科名称应与教师资格证上的名称一致。
(二)应聘人员按本公告附件3《应聘人员须提交的有关报名材料》准备材料。尚未穷尽的个别材料,须按岗位具体条件要求提供。2022届毕业生现在学学历的毕业证、学位证、报到证、普通话证书、教师资格证等允许正式报到时提交,用人单位《同意报考函》需在报名时间内提交。除2022届毕业生外,各岗位要求提供的所有证件(书)、证明材料等均须于2022年3月25日(含)前取得,落款时间为2022年3月25日(含)前。
(三)报名资格初审
应聘人员应于报名期间及时登录福建省教育考试院网站查询资格初审结果。如对资格初审结果有异议,应立即通过网络报名平台进行申诉,并在报名截止前及时跟踪后续情况。
(四)报名人数与岗位招聘计划比例
附件1-2岗位,网络报名资格初审通过人数与岗位招聘计划比例应达到3:1及以上予以开考。达不到规定比例、确需开考的岗位,应相应减少该岗位的拟招聘人数。未达开考比例不予开考、削减招收人数的岗位,将在网络报名时间结束后及时予以公告。
五、考试
考试包括笔试和面试。本次考试不指定考试辅导用书,不举办也不委托任何机构举办考试辅导培训班。
(一)笔试
1.笔试内容
本公告附件1-2中所有岗位均需参加福建省统一公开招聘笔试,笔试内容为教育综合知识及专业知识(其中,报考22-29号岗位的应聘人员,笔试内容仅为教育综合知识)。
2.笔试时间、地点
通过报名资格初审的人员,须于网络报名平台规定的时间自行下载打印准考证,按准考证上注明的时间、地点参加考试。
3.笔试成绩由笔试原始成绩和政策加分相加而成。笔试原始成绩以百分制计算(保留小数点后两位),按教育综合知识占40%、专业知识占60%折算(其中,报考22-29号岗位的应聘人员,笔试原始成绩为折算成百分制的教育综合知识成绩)。各岗位笔试原始成绩、笔试成绩及参加面试资格审核人员名单通过福州市马尾区人民政府网站-政务公开-重点领域信息公开-教育栏目发布(网址:http://www.mawei.gov.cn/xjwz/zwgk/zfxxgkzdgz/jy/,下同)公布。
4.加分政策。符合以下招考政策加分条件的考生,按省有关规定予以笔试成绩加分:“三支一扶计划”、“志愿服务西部计划”(含研究生支教团)、“志愿服务欠发达地区计划”、“高校毕业生服务社区计划”等服务基层项目当年服务行将期满考核合格和服务期满考核合格的高校毕业生;退役运动员、退役士兵等。
因疫情原因,符合招考政策加分条件的考生可联系马尾区教育局人事科(联系电话:0591-63190303)确定审核时间,审核时应随带本人身份证及相关证明材料,审核手续截止办理时间为5月10日(含)。符合加分条件的报考名单另行公示。
(二)面试资格审核
面试资格审核有关事项另行通知。根据通过面试资格审核的应聘人员笔试成绩,按岗位招聘计划数的1:3比例确定面试人选。进入面试人选最后一名笔试成绩并列同分的,同分人员一起进入面试。达不到规定比例的,按实有人数确定面试人选。
面试资格审核不合格的取消面试资格,面试人选按笔试成绩从高分到低分顺延递补(递补截止至正式面试名单公布前两个工作日)。
(三)面试
1.面试内容
报考编外合同教师转编内教师岗位(27-29号岗位)的应聘人员面试采用答辩(结构化面谈)方法,设3题,答题时间为15分钟,其中含考生思考准备时间。
其他岗位应聘人员面试内容包括编写教案、片断教学、回答专家提问,面试教材为相应学段学科教材。本公告附件1-2学科岗位名称前标注“★”的,面试时需加指定的技能或操作测试。
2.面试时间、地点
面试时间、地点及有关事项通过福州市马尾区人民政府网站-政务公开-重点领域信息公开-教育栏目另行通知。
3.面试成绩采用百分制计算(保留小数点后两位)。面试合格成绩定为60分。若个别岗位实际参加面试人数等于或少于拟招聘人数,面试合格成绩定为70分。
招聘岗位不分组的,面试现场宣布的成绩即最终面试成绩;因报名人数较多需进行面试分组的岗位,面试现场宣布的成绩还需采用修正系数法进行修正后得到最终面试成绩。
各分组考生分数修正方法如下:
本组修正系数=本岗位所有考生面试现场宣布成绩的平均分÷本面试组考生面试现场宣布成绩的平均分。
考生最终面试成绩=该考生面试现场宣布成绩×修正系数。
六、聘用事项
(一)各岗位聘用成绩按笔试、面试成绩各占50%合成的综合成绩计算,采用百分制,保留小数点后三位。聘用合格成绩为60分。未达面试合格成绩、聘用合格成绩的不予聘用。
(二)根据聘用合格成绩从高分到低分按招聘计划的1:1比例确定拟聘用人选。面试成绩、聘用成绩和拟聘用人选的名单另行公示。经公示不影响聘用的,予以办理聘用手续。拟聘用人选最后一名出现同分的,按笔试成绩从高分到低分确定拟聘用人选;若笔试、面试成绩都相同,按笔试成绩中的专业知识成绩从高分到低分确定拟聘用人选(报考22-29号岗位的应聘人员若笔试、面试成绩都相同,则直接加试一场面试,按加试成绩从高分到低分确定拟聘用人选);若笔试成绩中的专业知识成绩也都相同,则加试一场面试,并按加试成绩从高分到低分确定拟聘用人选。拟聘用人员因故放弃拟聘用资格,其空额在该岗位未聘用人员中根据聘用合格成绩从高分到低分顺延递补,递补截止时间为拟聘用人员签订就业协议或办理商调手续之日起的第三个工作日。编外合同教师转编内招聘岗位的拟聘用人员放弃拟聘用资格的,可选择转为参聘教师或解除编外合同教师聘用关系。本轮招考过后仍未完成的岗位计划均不列入第二轮补充招考。
(三)拟聘用人员须参加体检,体检合格的方可聘用。体检按福建省教育厅、福建省卫生和计划生育委员会颁布的《福建省教师资格申请人员体检标准及办法(2018年修订)》执行。有关体检时间、地点等具体事项通过福州市马尾区人民政府网站-政务公开-重点领域信息公开-教育栏目另行通知。体检对象对体检结果有疑问的,可在得知体检结果之日起7个工作日内向福州市马尾区教育局提出复检申请,复检只能进行一次,由福州市马尾区教育局另外安排在不低于原体检医疗机构资质的医疗机构进行,以复检结果为准。凡无故缺席体检,在体检中弄虚作假或者隐瞒真实情况的,不予聘用或取消聘用。
(四)拟聘用人员须参加暑期岗前培训(有关培训的具体事项通过福州市马尾区人民政府网站-政务公开-重点领域信息公开-教育栏目另行通知)。
(五)考生资格审核贯穿招聘全程。拟聘用人员有下列情况之一的不予聘用:
1.以虚报、隐瞒或伪造、涂改有关材料及其它非法手段取得考试资格;
2.报到时未能按岗位报名条件提供相关证件或审核不合格;
3.体检、岗前培训不合格;
4.审档不合格;
5.与原单位有签定聘用合同的人员未能与原单位解除聘用合同;
6.福建省外生源的教育部直属重点师范大学公费师范生未能按时与生源所在省份和接收省份(福建省)省级教育行政部门办妥跨省任教就业手续。
(六)聘用人员的试用期为一年,试用期满考核不合格的予以解聘。
(七)面向社会招聘岗位的拟聘用人员采用按聘用合格成绩排名自主公开选岗的办法确定岗位类型和工作单位。编外合同教师转编内招聘的拟聘用人员,原则上安排在原编外合同教师聘任学校的相应岗位,原任教学校无空编的由区教育局结合实际情况做统筹安排。公开选岗时间安排及具体办法等另行通过福州市马尾区人民政府网站-政务公开-重点领域信息公开-教育栏目发布。
七、其它说明
(一)本公告最终解释权归福州市马尾区教育局。
(二)本公告中的区属学校指福州市马尾区教育局直属公办学校。
(三)本公告招聘全程工作,由福州市马尾区人力资源和社会保障局、福州市马尾区教育局共同组织实施。招聘全过程严格程序,规范操作,严肃纪律,主动接受监督,确保招聘工作公开、公平、公正。凡从事招聘工作的人员与应聘人员有夫妻关系、直系血亲关系、三代以内旁系血亲关系或者近姻亲关系的,必须实行公务回避。
(四)应聘人员在报名时提供的本人联系电话号码、电子邮箱等,原则上要求在2022年9月1日前不得更改。若因特殊原因变更的,应聘人员须在变更后三日内书面告知福州市马尾区教育局人事科(电话:0591-63190303、传真:0591-63190301。附本人签名的身份证复印件)。否则,因双方联系障碍产生的后果,由应聘人员承担。
(五)拟聘用人员应提交《入职承诺书》、《无犯罪记录证明》(派出所出具)。聘用前,福州市马尾区教育局将对拟聘用人员信息通过公共安全管理平台进行审查。
(六)在招聘组织实施过程中,须严格落实新冠肺炎疫情防控有关要求。
(七)正式报到时间
拟聘用人员正式报到时间暂定为2022年8月16日。
(八)政策咨询
本次招考工作政策咨询电话:0591-63190303(工作日上班时间)。
附件:
1.2022年福州市马尾区属学校教师招聘岗位信息表(面向社会招聘岗位)
2.2022年福州市马尾区属学校教师招聘岗位信息表(面向马尾区编外合同教师转编内招聘岗位)
3.应聘人员须提交的有关报名材料
福州市马尾区教育局
2022年3月24日

