浙江传媒学院2023年硕士研究生招生简章
一、学校简介
浙江传媒学院是浙江省人民政府和国家广播电视总局共建高校。学校始终秉承习近平总书记“紧跟时代,突出特色”的指示,坚持立德树人,坚持特色发展,综合实力稳居全国传媒院校第二。学校现有杭州钱塘和桐乡乌镇两个校区,设有16个二级学院(部、中心),在校生14500余人,教职员工约1400人。学校有戏剧与影视学、新闻传播学、信息与通信工程3个省一流学科,有13个国家级一流专业建设点,10个省级一流专业建设点。学校有教育部“长江学者”特聘教授等国家级和省部级人才近百名,有全国性科创平台8个,省级科创平台8个,近五年先后获批国家级科研与创作项目90余项,荣获教育部人文社会科学优秀成果奖、柏林电影节银熊奖、电影金鸡奖等奖项60余项。
学校于2011年经教育部批准为“服务国家特殊需求人才培养项目”新闻与传播专业硕士学位授予权试点单位,新闻与传播硕士研究生招生12年。中国科学评价研究中心《2021-2022中国研究生教育及学科专业评价报告》显示,我校在全国164所设置新闻与传播硕士专业学位的高校中排名第一,星级为5★+。2021年,学校成功获批硕士学位授予单位和新闻与传播、艺术、汉语国际教育三个硕士学位授权点,2023年开始全面招生。
学校秉承“敬业、博学、求真、创新”的校训,本着立足浙江、面向全国、紧贴传媒、服务社会的宗旨,力争成为卓越名校、传媒名镇、艺术名片,努力建设国内一流、国际知名的特色高水平传媒大学!
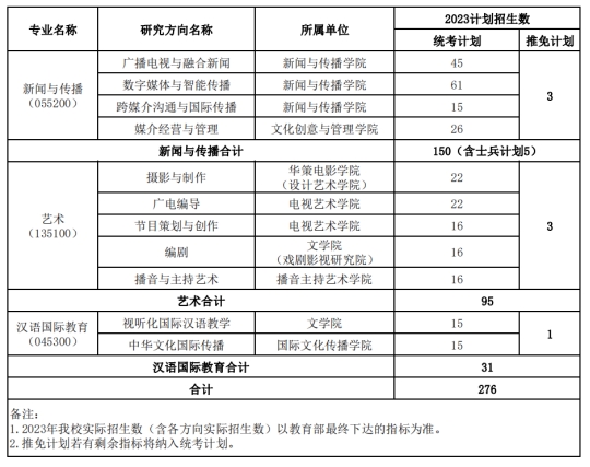
二、招生专业、方向及计划
2023年学校招收新闻与传播、艺术、汉语国际教育硕士专业学位研究生,实际招生数(含各方向实际招生数)以教育部最终下达的指标为准。

三、报考条件
(一)报名参加全国硕士研究生招生考试的人员,须符合下列条件:
1.中华人民共和国公民。
2.拥护中国共产党的领导,品德良好,遵纪守法。
3.身体健康状况符合国家和招生单位规定的体检要求。
4.考生学业水平必须符合下列条件之一:
(1)国家承认学历的应届本科毕业生(含普通高校、成人高校、普通高校举办的成人高等学历教育等应届本科毕业生)及自学考试和网络教育届时可毕业本科生。考生录取当年9月1日前必须取得国家承认的本科毕业证书或教育部留学服务中心出具的《国(境)外学历学位认证书》,否则录取资格无效。
(2)具有国家承认的大学本科毕业学历的人员。
(3)获得国家承认的高职高专毕业学历后满2年(从毕业起到录取当年的9月1日,下同)或2年以上的人员,以及国家承认学历的本科结业生,符合招生单位根据本单位的培养目标对考生提出的具体学业要求的,按本科毕业同等学力身份报考。
(4)已获硕士、博士学位的人员。
在校研究生报考须在报名前征得所在培养单位同意。
(二)具有推荐免试资格的考生,须在国家规定时间内登录“全国推荐免试攻读研究生信息公开暨管理服务系统”(网址:https://yz.chsi.com.cn/tm)填报志愿并参加复试。已被我校接收的推免生,不得再报名参加当年硕士研究生考试招生,否则取消其推免录取资格。
四、报名
报名包括网上报名和网上确认两个阶段。所有参加硕士研究生招生考试的考生均须进行网上报名,并在网上或到报考点现场确认网报信息和采集本人图像等相关电子信息,同时按规定缴纳报考费。
应届本科毕业生原则上应选择就读学校所在地省级教育招生考试机构指定的报考点;其他考生应选择工作所在地或户口所在地省级教育招生考试机构指定的报考点(相关具体要求由所在地省级教育招生考试机构因地制宜、合理确定)。
(一)网上报名
1.网上报名时间为2022年10月5日至10月25日,每天9:00—22:00。
网上预报名时间为2022年9月24日至9月27日,每天9:00—22:00。
2.报名流程:考生应在规定时间登录“中国研究生招生信息网”(公网网址:http://yz.chsi.com.cn,教育网址:http://yz.chsi.cn,以下简称“研招网”)浏览报考须知,按教育部、省级教育招生考试机构、报考点以及报考招生单位的网上公告要求报名。报名期间,考生可自行修改网上报名信息或重新填报报名信息,但一位考生只能保留一条有效报名信息。逾期不再补报,也不得修改报名信息。
报名期间将对考生学历(学籍)信息进行网上校验,考生可上网查看学历(学籍)校验结果。考生也可在报名前或报名期间自行登录“中国高等教育学生信息网”(网址:http://www.chsi.com.cn)查询本人学历(学籍)信息。
未通过学历(学籍)校验的考生须在我校规定时间内(一般为11月上旬)提交学历证书电子注册备案表或学籍在线验证报告等有效证明文件。
3.注意事项:
(1)考生报名时只能填报一个招生单位的一个专业。待考试结束,教育部公布考生进入复试的初试成绩基本要求后,考生可通过“研招网”调剂服务系统了解招生单位的调剂办法、计划余额等信息,并按相关规定自主多次平行填报调剂志愿。
(2)考生应按我校要求如实填写学习情况和提供真实材料。
(3)考生要准确填写本人所受奖惩情况,特别是要如实填写在参加普通和成人高等学校招生考试、全国硕士研究生招生考试、高等教育自学考试等国家教育考试过程中因违纪、作弊所受处罚情况。对弄虚作假者,将按照《国家教育考试违规处理办法》和《普通高等学校招生违规行为处理暂行办法》严肃处理。
(4)报考“退役大学生士兵”专项硕士研究生招生计划的考生,应为高校学生应征入伍退出现役,且符合硕士研究生报考条件者(“高校学生”指全日制普通本专科(含高职)、研究生、第二学士学位的应(往)届毕业生、在校生和入学新生,以及成人高校招收的普通本专科(高职)应(往)届毕业生、在校生和入学新生,下同)。考生报名时应选择填报退役大学生士兵专项计划,并按要求填报本人入伍前的入学信息以及入伍、退役等相关信息。
(5)考生应当认真了解并严格按照报考条件及相关政策要求选择填报志愿并选择报考点。因不符合报考条件及相关政策要求,造成后续不能网上确认、考试(含初试和复试)或录取的,后果由考生本人承担。
(6)考生应当按要求准确填写个人网上报名信息并提供真实材料。考生因网报信息填写错误、填报虚假信息而造成不能考试(含初试和复试)或录取的,后果由考生本人承担。
(7)考生网上报名成功后,应通过定期查阅省级教育招生考试机构、报考点、招生单位官方网站等方式,主动了解考试安排、防疫要求等事项,积极配合完成相关工作。
(二)网上确认
1.网上确认时间:
所有考生(不含推免生)均应当在规定时间内在网上核对并确认其网上报名信息,逾期不再补办。网上确认时间由各省级教育招生考试机构根据国家招生工作安排和本地区报考组织情况自行确定和公布。
2.网上确认程序:
(1)考生网上确认时应当积极配合报考点工作人员,根据核验工作需要,按要求提交本人居民身份证、学历学位证书(应届本科毕业生持学生证)和网上报名编号等,由报考点工作人员进行核对。
(2)所有考生应当对本人网上报名信息进行认真核对并确认。报名信息经考生确认后一律不作修改,因考生填写错误引起的一切后果由其自行承担。
(3)考生应按规定缴纳报考费。
(4)考生应按报考点规定配合采集本人图像等相关电子信息。
五、考生报考资格审查
根据教育部规定,学校对考生报考信息和网上确认材料进行全面审查,确定考生的考试资格。
考生填报的报名信息与报考条件不符的,不准予考试。
六、初试
(一)打印准考证:考生应当在考前10天左右,凭网报用户名和密码登录“研招网”自行下载打印《准考证》。《准考证》使用A4幅面白纸打印,正、反两面在使用期间不得涂改或书写。
(二)考生凭下载打印的《准考证》及有效居民身份证参加初试和复试。
(三)考生报名时须签署《考生诚信考试承诺书》并遵守相关约定及要求。
(四)初试科目
12月24日上午,思想政治理论(100分)
12月24日下午,英语(100分,不招收其它语种的考生)
12月25日上午,业务课一(150分)
12月25日下午,业务课二(150分)
每科考试时间为3小时,初试方式均为笔试。
七、复试与体检
我校在规定时间向考生公布初试成绩,并根据教育部研究生招生复试分数线及要求确定复试考生名单。考生可在我校研究生招生信息网查询是否进入复试。
(一)复试实行差额复试。
(二)复试重在考查学生的创新能力、专业素养和综合素质。
(三)复试时间及复试具体要求参见当年度浙江传媒学院硕士研究生招生复试录取工作方案。
(四)以同等学力身份(以报名时为准)参加复试的考生,成人教育应届本科毕业生及复试时尚未取得本科毕业证书的自考和网络教育考生,须参加两门与报考专业相关的本科主干课程的笔试。
(五)参加“大学生志愿服务西部计划”等项目服务期满、考核合格的考生,可按照教育部相关规定享受加分政策,同等条件下优先录取。
(六)体检由我校在考生拟录取后组织进行,体检参照教育部、原卫生部、中国残联印发的《普通高等学校招生体检工作指导意见》(教学〔2003〕3号)要求,按照《教育部办公厅 卫生部办公厅关于普通高等学校招生学生入学身体检查取消乙肝项目检测有关问题的通知》(教学厅〔2010〕2号)规定进行,体检不合格者我校不予录取。
八、录取与调剂
(一)我校在研究生招生工作领导小组的统一领导下,按照教育部和浙江省有关招生录取政策规定,根据招生计划、复试录取办法以及考生初试和复试成绩、思想政治表现、身心健康状况等择优确定拟录取名单。
(二)我校将充分利用《国家教育考试考生诚信档案》记录,对考生在报考时填写的考试作弊受处罚情况进行核查,将考生诚信状况作为思想品德考核的重要内容和录取的重要依据。复试、体检及思想政治素质和品德考核不合格者,均不予录取。
(三)定向就业的硕士研究生应当在被录取前与招生单位、用人单位分别签订定向就业合同。
(四)在我校第一志愿未录满的情况下,将根据教育部统一安排接收校外调剂考生。考生调剂基本条件:
1.符合调入专业的报考条件。
2.初试成绩(含加分,下同)符合第一志愿报考专业在调入地区的全国初试成绩基本要求。
3.调入专业与第一志愿报考专业相同或相近,应在同一学科门类范围内。
4.初试科目与调入专业初试科目相同或相近,其中初试全国统一命题科目应与调入专业全国统一命题科目相同。
(五)通过国家初试分数线但未达到我校录取要求的考生,根据教育部统一安排可以向外校调剂。
(六)应届本科毕业生及自学考试和网络教育届时可毕业本科生考生,入学时未取得国家承认的本科毕业证书者,录取资格无效。
九、违规处理
考生应自觉树立遵章守纪、诚实考试的意识。初试期间,考生应自觉遵守《全国硕士研究生招生考试考场规则》及各考点考场纪律;复试期间,考生应自觉遵守招生单位考场规则及考生所签署的《诚信复试承诺书》等内容,在招生单位复试工作结束前不得对外透露或传播复试试题内容等有关情况。对在研究生考试招生中违反考试管理规定和考场纪律,影响考试公平、公正的考生、考试工作人员及其他相关人员,一律按《中华人民共和国教育法》及《国家教育考试违规处理办法》(教育部令第33号)严肃处理。
考生在硕士研究生招生考试中的违规或作弊事实将被记入《国家教育考试考生诚信档案》,相关情况将被通报至所在学校或单位,记入人事档案,作为考生今后升学和就业的重要参考依据。
十、学制及学位
(一)全日制专业学位硕士研究生学制为3年。
(二)在规定期限内完成培养方案的规定内容,按照学校研究生学籍管理和学位授予的相关规定,符合条件的,颁发相应的学历证书,并授予硕士学位。
十一、学费及奖助学金
(一)学费:10000元/学年。
(二)奖学金:研究生学业奖学金、国家奖学金及专项奖学金。
(三)助学金
1.研究生国家助学金,每生每年6000元(不包含定向培养的学生)。
2.助研津贴,资助额度为不低于1500元/生。
3.可通过申请“三助一辅”岗位等途径解决生活经济困难。
十二、其他
(一)我校将按照所在省市相关部门要求,严格做好新冠肺炎疫情防控工作,保障考生和考试工作人员的生命安全和身体健康。
(二)考生因报考研究生与所在单位产生的问题由考生自行处理。若因上述问题使我校无法调取考生档案,造成考生不能复试或无法被录取,我校不承担责任。
(三)根据教育部相关规定,学校不举办任何形式的业务课考前辅导班,不指定参考书目和参考资料,不办理邮购书籍业务。
(四)请考生随时关注浙江传媒学院研究生招生信息网相关信息。
十三、报考咨询
单位:浙江传媒学院学科建设与研究生管理处
地址:浙江省杭州市钱塘区学源街998号
联系人:潘老师、汪老师
联系电话:0571-86832041
电子邮箱:yjsc@cuz.edu.cn
网址:https://yzw.cuz.edu.cn/

