为促进医院事业发展,现面向全社会公开招聘急需紧缺人才32名。现将有关事项公告如下:
一、招聘岗位

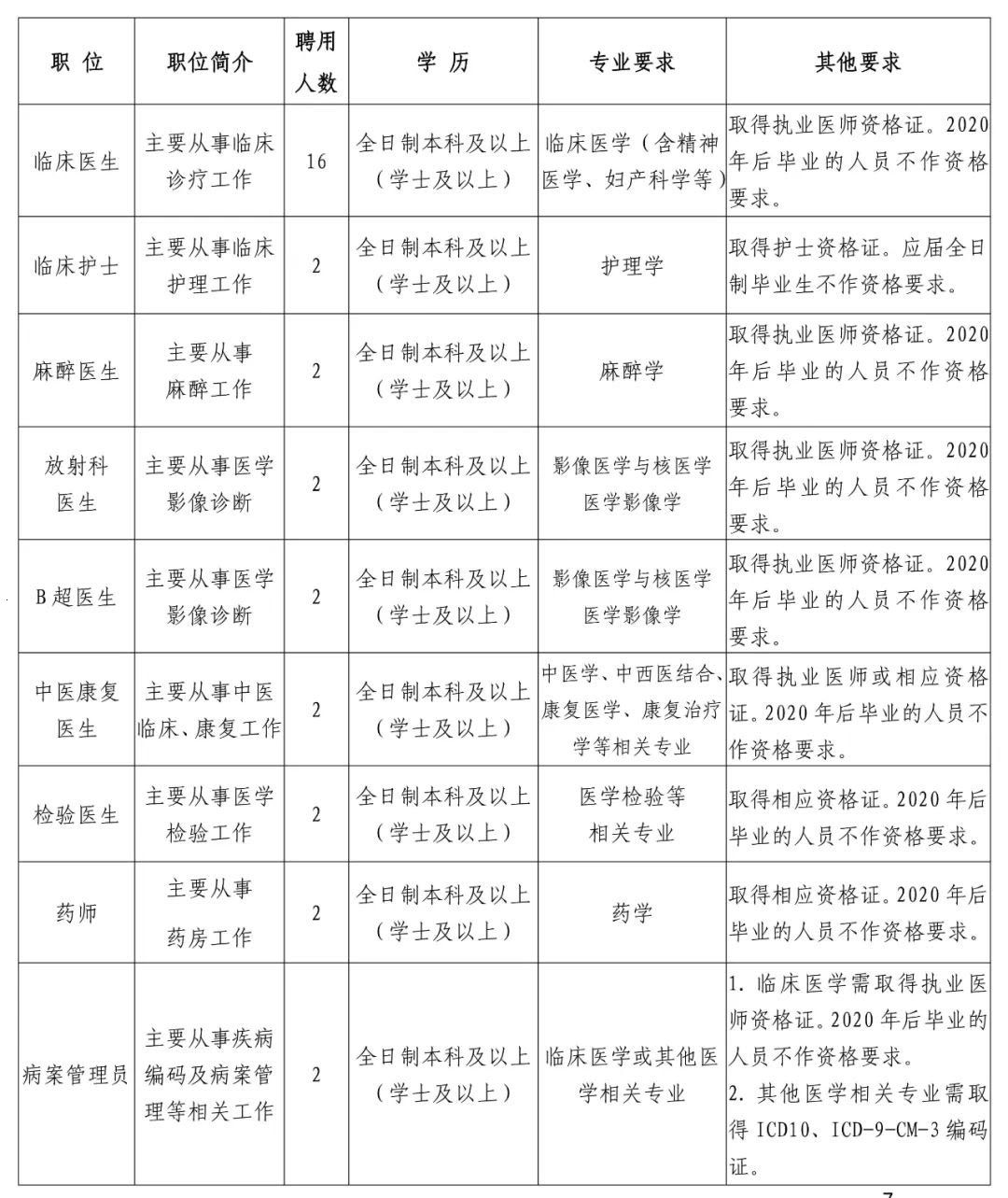
二、招聘基本条件
1.具有中华人民共和国国籍;
2.遵守中华人民共和国宪法和法律法规;
3.拥护中国共产党领导和社会主义制度;
4.具有良好政治素质和道德品行;
5.具有岗位所需的专业或技能条件;
6.具有适应岗位要求的身体条件;
7.具有岗位所需的其他条件;
8.年龄在35周岁以下,硕士研究生或具有中级专业技术资格可放宽至40周岁,博士研究生或具有副高以上专业技术资格可放宽至45周岁。
尚未解除纪律处分或者正在接受纪律审查的人员,以及刑事处罚期限未满或者涉嫌违法犯罪正在接受调查的人员,不得应聘。
三、招聘方式和程序
(一)发布公告
公告及招聘岗位信息在“陆河县人民医院”公众号及省内相关媒体发布,并在部分高校报名现场发布。此后有关招聘信息将陆续在“陆河县人民医院”公众号发布。
(二)报名及资格审查
1.报名及资格审查
(1)方式:现场报名和网络报名相结合。
(2)时间、地点
现场报名:部分高校招聘会现场报名。
网络报名:自公告发布之日起把报名所需材料扫描件压缩打包一次性发到指定邮箱(lhxrmyyrsg@126.com),同时发送近期免冠半身照电子版。网络报名时间截止到2022年4月30日16:00,逾期不接受报名。
陆河县人民医院按岗位条件对报名人员进行资格审核。
现场报名和网络报名需提供以下相关材料:
①《陆河县人民医院2022年招聘报名表》
②本人有效居民身份证
③个人简历
④近期免冠半身照
⑤2022年应届毕业生需提供学生证、就业推荐表
⑥社会人员需提供毕业证书、学位证书、相关资格证书、注册证书、规培证书、工作合同或社保缴纳依据
⑦国有单位在岗(编)人员需提供工作单位及其主管部门同意报考的书面证明
2.报名注意事项
(1)报考人员报名须真实、准确、有效地提供报考信息,凡弄虚作假或与应聘资格条件规定不符的,一经查实,即取消考试、聘用等资格。
(2)报考人员务必提供有效的通讯方式,以便与本人联络,因通讯不畅,联系不上,视为自动放弃。
(3)每个报考人员限报一个岗位,并须使用同一有效居民身份证报名和参加考试。
(三)资格审核
受理报名后,陆河县人民医院根据应聘人员的基本情况与引进岗位是否相符进行资格审查,对符合岗位条件的,将通过电话、短信等方式通知应聘者进入下一环节。
(四)组织面试
视疫情防控要求,采取视频面试或现场面试的方式进行,重点考察考生的专业知识、综合能力、举止仪表、语言表达等能力。面试具体工作另行通知。
(五)考试总成绩
考试总成绩=人才评价维度表×40%+面试成绩×60%,分值四舍五入后保留小数点后两位数。
(六)考察与体检
1.考察:依考试总成绩从高分到低分的顺序,按岗位引进人数1:1的比例确定参加考察人选。按照《广东省事业单位公开招聘人员考察工作实施细则(试行)》(粤人社发〔2010〕276号)有关规定进行考察。
2.体检:考察合格人员列为体检对象。按照《广东省事业单位公开招聘人员体检实施细则(试行)》(粤人社发〔2010〕382号)文件规定组织实施。考生应按时参加体检,逾期视为自动放弃。体检不合格者取消聘用资格。
考察与体检具体工作另行通知。
(七)签订协议
陆河县人民医院与面试合格拟聘用人员按有关规定签订劳动合同,试用期六个月。
四、人才待遇
引进人才待遇及优惠政策:为提升我院整体医疗人才素质,补齐医院医疗专业技术人才短板,对引进的符合下列相关条件的医疗卫生人才,可享受相应人才待遇。
1.对本次招聘急需紧缺全日制本科及以上学历并取得相应学位(含境外、港澳台)的医疗卫生人才,经面试合格后,免笔试直接聘用,在入编前,与我院签订工作合同5年及以上的,享受同工同酬待遇。
2.对本次招聘到我院就业,与我院签订工作合同5年及以上的全日制博士研究生(须取得博士学位)给予补贴。其中:正高专业技术职称85万元;副高专业技术职称75万元;中级技术职称65万元;已完成规范化培训60万元;未完成规范化培训55万元。服务期未满5年离开我院的,补贴须全额返还。
3.对本次招聘到我院就业,与我院签订工作合同5年及以上的全日制硕士研究生(须取得硕士学位)给予补贴。其中:正高专业技术职称65万元;副高专业技术职称50万元;中级技术职称40万元;已完成规范化培训35万元;未完成规范化培训20万元。服务期未满5年离开我院的,补贴须全额返还。
4.对本次招聘到我院就业,与我院签订工作合同5年及以上的全日制本科毕业生(须取得学士学位)给予补贴。其中:正高专业技术职称50万元;副高专业技术职称35万元;中级技术职称25万元;已完成规范化培训20万元;未完成规范化培训3万元(“双一流”院校毕业生10万元)。服务期未满5年离开我院的,补贴须全额返还。
对引进的人才已享受《陆河县人才计划》相应待遇的(含生活补贴、岗位补贴、一次性住房补贴等),和我院所列人才补贴有差额的,其差额部分由我院补足,不得重复享受陆河县人才补贴和陆河县人民医院人才补贴。
五、有关说明
1.2022年全日制普通高校应届毕业生须在2022年9月30日前取得引进条件所需的学历证书,本科毕业生必须同时取得学位证书。研究生(须提供双证)可延至2022年12月31日。
2.总成绩未达到合格线60分不予录用。
3.不需规范化培训人员,最低服务年限为5周年;需规范化培训人员,最低服务年限为8周年。
4.办理聘用手续后,引进人员如三年内未取得岗位所需执业医师以上或卫生相应专业技术资格的,终止(解除)劳动合同,所领取的一次性奖励和补贴须全额返还。
5.应聘者个人信息如有虚假或有不符合报考、招聘条件情况的,取消应聘资格,按程序终止(解除)劳动合同。
六、本公告由陆河县人民医院负责解释七、联系方式
联系地址:广东省汕尾市陆河县城南大道东7号陆河县人民医院行政楼三楼人事股。
联系电话:0660-5521657
2022年3月21日

