加入收藏
|
繁體中文
|
网站地图
首页
浙江专升本
福建专升本
江苏专升本
广东专升本
江西专升本
安徽专升本
北京专升本
上海专升本
天津专升本
湖南专升本
湖北专升本
河南专升本
河北专升本
海南专升本
重庆专升本
贵州专升本
辽宁专升本
吉林专升本
山西专升本
广西专升本
云南专升本
陕西专升本
甘肃专升本
青海专升本
四川专升本
山东专升本
内蒙古专升本
黑龙江专升本
宁夏专升本
新疆专升本
西藏专升本
笔试真题
笔试试题
考试大纲
考试经验
专升本
您现在的位置:
首页
>>
甘肃专升本考试网
>> 内容
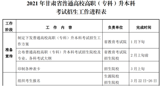
2021年甘肃省专升本考试招生工作时间表
时间:2021-02-02 14:23:28 点击: 【
大
中
小
】
作者:全国专升本考试网 来源:网络
以上资讯来自互联网,如果有侵犯版权请联系我们下方站长qq,我们将在24小时之内删除!全国专升本考试网不对该资讯信息的任何真实性负责。
上一篇:
2021年甘肃省专升本考试考场编排说明
下一篇:
2021年甘肃省专升本考试时间及考试科目
相关文章
·
甘肃省普通高校高职(专科)升本科统一考试《计算机》科考试大纲(2024年版)
·
甘肃省普通高校高职(专科)升本科统一考试《英语》科考试大纲(2024年版)
·
2024年甘肃省专升本 统一考试招生工作实施方案
·
2024年甘肃省普通高校高职(专科)升本科免试招生工作进程表
·
关于印发《2024年甘肃省普通高校高职(专科)升本科免试招生工作实施方案》的通知
·
2023年甘肃省专升本统一考试招生工作实施方案
·
2023年甘肃省普通专升本统一考试专业基础能力测试大纲的公告
·
2023年甘肃省普通高校高职(专科)升本科免试生招生工作实施方案
·
2022年甘肃省专升本考试招生录取控制分数线
·
2022年甘肃省专升本统一考试温馨提示
·
关于调整2022年甘肃省专升本统一考试时间的公告
·
2022年甘肃省专升本统一考试招生报名工作的公告
·
2022年甘肃省专升本考试招生有关工作的公告
·
2021年甘肃专升本首次招生录取最低控制分数线的批复
·
关于印发《2021年甘肃省普通高校高职(专科)升本科考试招生工作方案》的通知
·
2021年甘肃省专升本考试时间及考试科目
·
2021年甘肃省专升本考试考场编排说明
·
2021年甘肃省专升本考试招生计算机科考试大纲
·
2021年甘肃省专升本考试招生英语科考试大纲
·
2021年甘肃省专升本考试招生工作方案
专升本考试真题
03-21
·
安徽省2024年普通高校专升本公共课考试说明
01-22
·
2024年河北省专升本考试大纲说明
01-13
·
2024年浙江省专升本考试大纲
12-30
·
湖南省2024年普通高等学校专升本公共科目考试要求
12-30
·
山东省2024年普通高等教育专科升本科招生考试公共基础课考试要求
11-30
·
2023年山东省专升本招生考试公共基础课考试要求
11-08
·
2023年福建省普通高校专升本考试说明
11-07
·
2023年重庆市专升本统一选拔考试大纲
01-09
·
2022年江西省专升本考试各科目考试大纲
12-24
·
2021年重庆市普通高校″专升本″统一选拔考试大纲
本类热门
02-19
·
2021年甘肃中医药大学专升本考试专业科目考试参考书目及考试大纲
02-02
·
2021年甘肃省专升本考试考场编排说明
02-19
·
2021年甘肃中医药大学专升本招生简章
05-06
·
2022年甘肃省专升本考试招生录取控制分数线
05-01
·
2021年甘肃专升本首次招生录取最低控制分数线的批复
02-02
·
2021年甘肃省专升本考试招生英语科考试大纲
03-15
·
2022年甘肃省专升本考试招生有关工作的公告
03-09
·
兰州交通大学2021年专升本招生简章
02-02
·
2021年甘肃省专升本考试招生计算机科考试大纲
02-05
·
2021年甘肃省专升本考试时间及考试科目
本类推荐
01-25
·
2024年甘肃省专升本 统一考试招生工作实施方案
03-15
·
2022年甘肃省专升本考试招生有关工作的公告
03-09
·
2021年陇东学院专升本招生简章
03-09
·
兰州交通大学2021年专升本招生简章
03-09
·
关于印发《2021年甘肃省普通高校高职(专科)升本科考试招生工作方案》的通知
02-19
·
2021年甘肃中医药大学专升本招生简章
02-10
·
2021年甘肃农业大学专升本招生简章
02-02
·
2021年甘肃省专升本考试招生工作方案
12-01
·
2017年甘肃省专升本招生计划表
12-01
·
2017年甘肃省专升本招生实施办法
最新更新文章
10-05
·
2025年河南省专升本报名信息采集有关事项提醒
09-11
·
2025年安徽省普通高校专升本公共课考试说明
05-21
·
2024年河北省普通专升本一分一档表(原建档立卡人员)
05-21
·
2024年河北省普通专升本一分一档表(普通考生)
05-21
·
2024年河北省普通专升本一分一档表(退役大学生士兵)
05-21
·
2024年河北省专升本考试录取控制分数线的公告
05-17
·
2024年河北省普通高校专升本考试成绩的公告
05-15
·
2024年浙江省普通高校专升本招生征求志愿通告
05-14
·
2024年上海财经大学浙江学院专升本录取情况
05-14
·
2024年温州医科大学仁济学院专升本首轮拟录取情况
05-14
·
浙江外国语学院2024年普通专升本录取情况
05-14
·
2024年浙大城市学院专升本专业录取情况表
05-14
·
2024年浙江科技大学专升本录取结果公告
05-14
·
2024年杭州电子科技大学专升本投档分数线结果公布
05-13
·
2024年湖州学院专升本首轮投档录取情况(含分数线)
全国专升本考试网(
www.yingyudengji.com
) © 2024 版权所有 All Rights Reserved.
Powered by
全国专升本考试网