关于公布安徽师范大学皖江学院2023年普通高校专升本招生方案的通知
各位普通专升本考生:
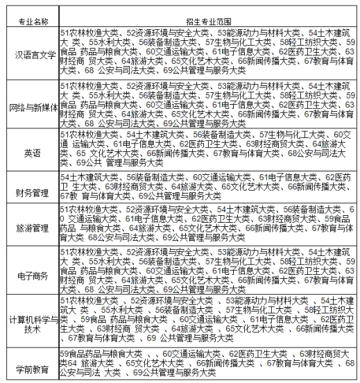
我院2023年将继续开展普通专升本招生工作,拟定招生专业为:汉语言文学、网络与新媒体、英语、财务管理、旅游管理、电子商务、计算机科学与技术、学前教育。为方便考生复习迎考,根据安徽省教育厅有关文件精神,现将我校2023年普通高校专升本招生方案公布如下。
一、招生专业范围

二、招生专业考试科目
|
专业名称 |
公共课1 |
公共课2 |
专业课1 |
专业课2 |
|
汉语言文学 |
大学语文 |
英语 |
中国古代文学 |
现代汉语 |
|
网络与新媒体 |
大学语文 |
英语 |
新闻学概论 |
新闻采访与写作 |
|
英语 |
大学语文 |
英语 |
综合英语 |
翻译与写作 |
|
财务管理 |
大学语文 |
英语 |
管理学原理 |
基础会计 |
|
旅游管理 |
大学语文 |
英语 |
管理学原理 |
旅游学概论 |
|
电子商务 |
大学语文 |
英语 |
管理学原理 |
市场营销学 |
|
计算机科学与技术 |
高等数学 |
英语 |
计算机专业基础 |
C 语言程序设计 |
|
学前教育 |
大学语文 |
英语 |
学前教育学 |
学前儿童发展心理学 |
备注:公共课考试大纲以安徽省教育招生考试院公布为准,各专业课考试大纲另行公布。
本次公布的为我校2023年普通高校专升本拟招生方案,最终确定的校名、招生专业、计划、范围、考试科目等内容,以明年我校经省教育厅审核后发布的2023年普通高校专升本招生章程为准。
安徽师范大学皖江学院招生办公室
2022年8月23日

