事业编制考试招聘网
首页 浙江招聘 福建招聘 江苏招聘 广东招聘 江西招聘 安徽招聘 北京招聘 上海招聘 天津招聘 湖南招聘 湖北招聘 河南招聘
河北招聘 海南招聘 重庆招聘 贵州招聘 辽宁招聘 吉林招聘 山西招聘 广西招聘 云南招聘 陕西招聘 甘肃招聘 青海招聘 四川招聘
山东招聘 内蒙古招聘 黑龙江招聘 宁夏招聘 新疆招聘 西藏招聘 面试真题 笔试真题 考试大纲 申论试题 行测试题 公共基础知识 每日招聘汇总
长沙  南京  最新事业单位招聘信息  最新事业单位招聘信息 
您现在的位置:首页 >> 吉林事业单位招聘网 >> 长春事业单位招聘网 >> 内容

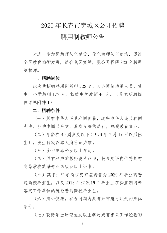
2020年吉林省长春市宽城区教师招聘公告

时间:2020-07-20 21:02:53 点击:

 

  

 

  

 

  

 

  

 

  

 


  附件1:2020年长春市宽城区公开招聘聘用制教师岗位及资格条件一览表.xls

  附件2:2020年长春市宽城区公开招考聘用制教师报名表.doc


作者:事业单位招聘网 来源:网络

谨防受骗提示:如果报名时出现收费或汇款等情况,请广大考生 注意分辨真伪,谨防上当受骗。

特别说明:由于各方面情况的不断调整与变化,本站所提供的所有考 试信息仅供参考,敬请考生以权威部门公布的正式信息为准。

本站招聘信息来自各地人社局、政府网、人事考试网、教育局、高校、中小学等官方 信息,快速及时、权威可靠。如果有侵犯版权请联系下方站长qq,我们将在24小时之内删除!



相关文章
全国招聘推荐
最新更新文章
  • 事业编制考试招聘网(www.yingyudengji.com) © 2020 版权所有 All Rights Reserved.
  • Powered by 全国事业单位招聘网