一、招聘原则
按照公开、平等、竞争、择优的原则组织招聘。
二、招聘条件
符合以下条件之一者,具备报名资格:
1.年龄符合各岗位的年龄区间要求;
2.学历、专业和职称符合对应岗位的要求;
3.在新冠肺炎隔离病区实习人员,表现突出且符合岗位任职条件的可放宽条件。
有下列情形之一者,不得报考:
1.受过刑事治安处罚、劳动教养、少年管教的;
2.有犯罪嫌疑尚未查清的;
3.曾被辞退或者开除公职的;
4.有法律法规规定不得录用的其他情形的。
三、招聘岗位数量及具体要求
依据正定县第二人民医院2020年度公开招聘岗位需求表予以确定。
(一)卫生技术人员(药学、影像、检验、病理、输血)招聘计划及招聘条件:

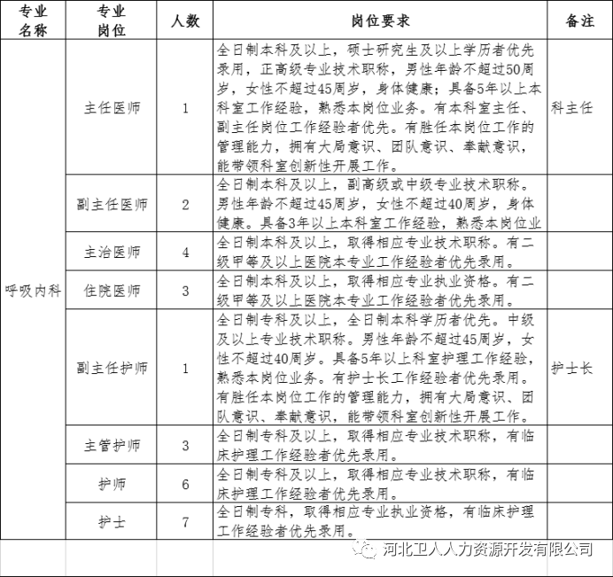
(二)卫生技术人员(临床医师、护士)招聘计划及招聘条件:



(三)另招聘--卫生技术专业(知名退休专家)聘请计划及要求:

四、招聘程序
(一)报名及资格审查
1.报名时间:2020年10月23日-2020年11月22日
2.报名方式:报考人员可发送电子简历至weirenhr@126.com(附件名称格式要求为“姓名-专业岗位”),不要发压缩文件邮件,每人限报考一个岗位,不接受现场报名。报名也可使用手机客户端关注“河北卫人人力资源开发有限公司”微信公众号后,查找信息“公开招聘”点击直接跳转至报名页面进行报名;或登录链接https://e.eqxiu.com/s/BMU48qS7进行报名。由于报考人数较多等情况,招聘各环节公告将会在“河北卫人人力资源开发有限公司”微信公众号发布,请各位考生及时关注并获取招聘各环节最新通知。
3.资格审核
资格审核时间:2020年11月23日-2020年11月30日
应聘者报名信息提交后,进入资格审核状态,审查通过后通知证件资料复审。资格审核时需携带:个人简历、身份证、毕业证(附带学信网电子信息备案查询表一份)专业技术资格证书等相关证件材料的原件和复印件;到河北卫人人力资源开发有限公司现场进行审核。审核通过者须支付考务费100元,通过审核而未进行费用支付的,取消报考资格。
(二)笔试
1.笔试时间:2020年12月12日-2020年12月13日
考试地点详见公众号公告。
2.笔试采取闭卷方式进行,笔试科目为:医疗卫生基础知识、公共基础知识。笔试时长为120分钟,满分为100分。笔试成绩于笔试结束72小时后考生登录报名网站或公众号进行自主查询。对于重点岗位的学科带头人可以免除笔试,直接进入面试环节。
(三)面试
1.面试时间:2020年12月19日-2020年12月20日
面试地点详见公众号公告。
2.各岗位面试比例不低于1:1.2。岗位未达到面试比例的,核减招聘计划。面试采取结构化面试,满分为100分。进入面试考生面试当天分岗位抽签决定面试顺序,面试合格分数线为60分,面试成绩不足60分的视为面试不合格,不予进入下一环节。
3.综合成绩=笔试×50%+面试×50%。考生可在面试结束72小时后登录公众号查询总成绩。
(四)体检根据考生考试总成绩从高到低依岗位按1:1的比例确定进入体检人员。如末位产生并列按在新冠肺炎隔离病区实习、取得相关执业资格证书、学历(学位)较高者、具有工作经历或工作经历较长者择优进入体检。体检由第三方人力资源公司组织,统一到指定医疗机构进行。费用由考生直接交至体检医疗机构。体检时间、地点等另行通知。初次体检不合格者,允许复检一次,复检仍不合格者,取消招聘资格,空缺岗位依据本岗位考生总成绩由高分到低分依次递补。(五)拟聘用人员公示根据体检结果确定拟聘用人员名单,在“河北卫人人力资源开发有限公司”微信公众号进行公示,公示时间为三天。(六)上岗试用经公示期满无异议的拟聘用人员上岗,试用期1个月,试用期考核合格,与用人单位签订劳动合同。五、防疫要求
1、考生须于考前2周申领河北“健康码”(打开微信→搜索“冀时办”→选择“冀时办小程序”→按提示进行授权登录→首页点击“出示码”→确认授权认证身份后点击“立即领取”→输入当前居住地址和近期情况后点击提交),下载《身体健康状况监测记录表及诚信承诺书》,坚持每天打卡,并如实填写个人信息,笔试前每天记录健康状况。
2、目前在国内中、高风险地区和国(境)外旅居的考生,须于笔试前完成疫情防控规定的隔离观察时间,并按时到达考点。笔试前14日内,如出现发热、乏力、咳嗽、呼吸困难、腹泻等症状,须及时就医并将诊断结果如实填写到《身体健康状况监测记录表》。
3、因有相关旅居史、密切接触史等被集中隔离,笔试当天不能到达考点的;考试前7日内核酸检测结果呈阳性,仍处于新冠肺炎治疗期或出院观察期,以及因其他个人原因无法参加笔试、面试、体检、考察的,均视为自动放弃招聘资格。
4、考生应提前赶到考点,主动出示本人有效身份证、《准考证》、河北健康码“绿码”、《身体健康状况监测记录表及诚信承诺书》,并按要求主动接受体温测量。持非绿码的考生(第3条之外其他考生、且无新冠肺炎相关症状),须提供笔试前7日内在当地政府或卫生健康部门制定检测机构出具的核酸检测阴性证明。
5、无法提供健康证明的,现场医疗卫生人员确认有可疑症状体征(体温37.3℃以上,出现持续干咳、乏力、呼吸困难等症状)的考生,将按照疫情防控工作要求进行处置。
6、进入考点、参加考试期间,考生除身份核验、面试答题环节外须全程佩戴医用口罩。
请广大考生自觉做到诚实守信,考试前注意做好个人防护,合理选择交通方式出行,以免影响考试。凡违反我省常态化疫情防控有关规定,刻意隐瞒病情或者不如实报告发热史、旅居史和疫情接触史等疫情防控重点信息的考生,将依法依规追究责任。
本公告发布后,如疫情防控态势突发重大变化,将按照上级指示精神,酌情调整变更相关工作安排。
本次招聘公告河北卫人人力资源开发有限公司负责解释。咨询电话:0311-80791787周一至周五(工作日):上午9:00—11:30下午14:00—17:00

