一、招聘岗位
专利审查协作北京中心2021年计划面向社会公开招聘专利审查员340名,其中实用新型初审审查员90名,外观设计初审审查员40名,发明实审审查员210名。
二、岗位职责
(一)实用新型初审审查员
实用新型初审审查员的主要职责是根据专利法及其实施细则的相关规定对实用新型申请文件进行初步审查,日常工作包括理解申请文件、撰写审查意见通知书等。
(二)外观设计初审审查员
外观设计初审审查员的主要职责是根据专利法及其实施细则的相关规定对外观设计申请文件进行初步审查,日常工作包括理解申请文件、撰写审查意见通知书等。
(三)发明实审审查员
发明实审审查员的主要职责是根据专利法及其实施细则的相关规定对专利申请文件进行实质审查,以及根据安排承担PCT申请的国际检索和国际初审工作、实用新型专利权评价报告、专利的复审和无效工作;日常工作包括理解申请文件、检索对比文件、撰写审查意见通知书等。
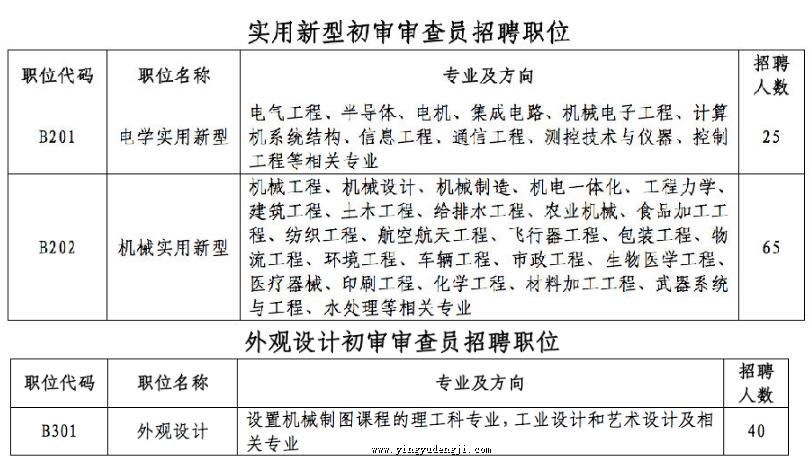
三、招聘职位表


四、招聘对象
社会在职人员、2021年应届毕业生
五、招聘条件
(一)基本条件
1.具有中华人民共和国国籍,遵守宪法和法律,热爱知识产权事业,具有良好的品行修养和胜任岗位所需要的知识水平和扎实的专业功底。
2.身体健康,年龄35周岁以下(1986年1月1日之后出生),特别优秀者可适当放宽。
(二)实用新型初审审查员、发明实审审查员
1.理工类研究生学历,取得工学、理学或工程类等硕士或博士学位;应聘电学和光电领域相关职位的少数特别优秀者可为取得理工类大学本科学历和相应的学士学位后,具备两年以上相关业务工作经验;拥有专利相关工作经验者优先。具体见职位要求。
2.英语水平良好,通过大学英语六级考试或具有同等英语水平。拥有其他外语语言能力者优先。
(三)外观设计初审审查员
1.本科以上学历并取得相应学位。
2.英语水平良好,通过大学英语四级考试或具有同等英语水平。拥有其他外语语言能力者优先。
3.设置机械制图课程的理工科专业,工业设计、艺术设计及相关专业,有产品设计及专利相关工作经验者优先。
六、招聘流程
包括报名、测评、笔试、面试、复试、体检和公示录用。招聘拟分批进行,招满为止。
关于招聘的进展情况及笔试、面试等通知,将及时通过北京中心网站、微信公众号、邮件及短信予以发布,请及时关注并保持邮箱及手机畅通。
(一)报名
登录北京中心网站http://www.patentexam.com.cn,或公共招聘平台http://www.zlsxzhaopin.com进行报名,仅接收网上报名,其他方式无效。每人限报考一个职位,若接受本中心内部职位调剂,需选择愿意调剂的职位。
(二)测评
报名人员提交个人信息后,须在48小时内完成测评。
(三)笔试
具体时间及地点请关注北京中心通知。
(四)面试
面试人员须携带本人身份证、英语等级证书、学历学位证书、获奖证书和个人能力证书等原件。
(五)复试、体检和公示录用
体检标准参照《公务员录用体检通用标准(试行)》执行;根据面试、复试和体检结果,确定拟录用人员名单;公示无异议的,办理录用手续。
(六)其他
报名人员须按要求提交相关材料,且提交的相关信息和材料应当真实、准确,若提供虚假信息,一经查实,取消录用资格。
七、待遇
被聘用人员工资和福利待遇按照事业单位的相关规定执行。
国家知识产权局专利局
专利审查协作北京中心
2020年10月28日

