一、招聘要求
1.拥护党的路线、方针、政策,具有良好的职业道德和敬业奉献精神,服从组织安排。
2.遵纪守法,品行端正,无违法犯罪记录。
3.身体健康,无影响正常履行岗位职责的疾病。
4.太仓市户籍,普通话标准、口齿清晰,熟练应用office等办公软件。
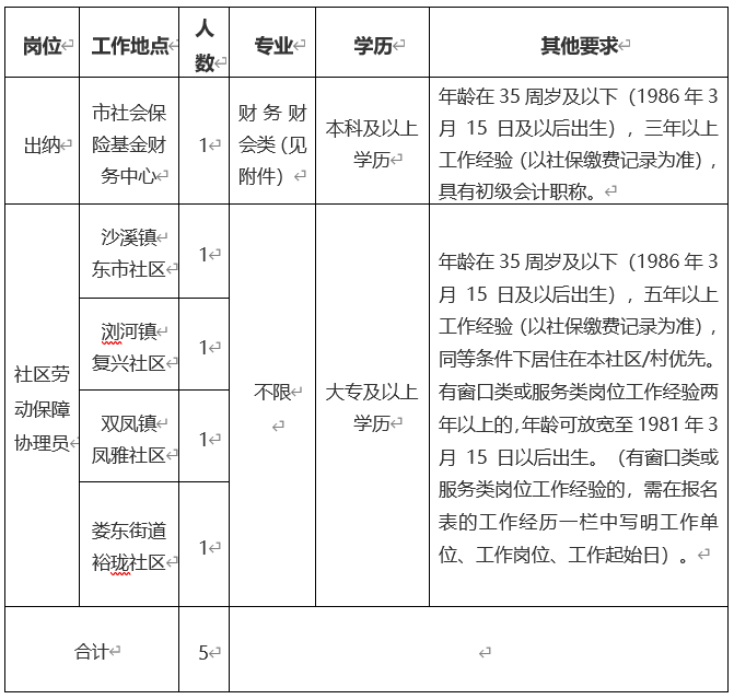
二、招聘岗位及条件

三、报名及资格初审
(一)报名
1.报名时间:2022年3月14日至3月18日16:00
2.报名方式:报名入口
3.报名后请应聘人员确保通讯畅通,每个环节具体事项将以短信形式提前告知。未通过资格预审的应聘人员不再另行通知。
(二)资格初审
按照报考条件,对应聘者提供的资料进行资格初审。应聘者需对照本简章规定的招聘条件如实申报,凡有弄虚作假行为的,一经查实取消应聘和录取资格,责任由报名者自负。
四、考试及资格复审
1.考核方式。同一岗位通过资格审查的人数超过5人的,则进行笔试;不超过5人的,直接进入面试。
2.笔试:如有笔试环节,根据笔试成绩从高到低按照面试人数与招聘岗位人数3:1的比例确定进入面试人选,不足3:1比例的,按实际人数确定进入面试人选,笔试成绩不计入下一轮成绩,只作为确定进入面试人选的依据。笔试时间、地点另行通知。
3.资格复审:在面试前对进入面试人选进行资格复审。资格复审时,报名者应提供报名要求所需的证件资料原件及复印件。经复审,不具备报考资格、材料不全或材料信息不实影响资格复审结果的,取消其面试资格。因放弃或复审不合格造成缺额时,可在报考同一职位的笔试人员中从高分到低分依次递补面试人选。
4.面试:主要考察应聘人员解决实际问题的能力、现场应变能力、语言表达能力等综合素质。面试成绩低于60分的不予录取。时间、地点另行通知。
五、考察、体检
1.根据面试成绩,按1:1的比例确定参加体检人员名单,体检参照相应标准进行。
2.对体检合格者进行考察。
3.考生因考察、体检不合格以及因自动放弃录取资格而出现缺额时,可在报考同一岗位的人员中按面试成绩从高分到低分的顺序进行一次性递补。
六、公示、录用及待遇
1.根据考察、体检结果确定拟录用人员名单,并进行公示,公示期为5个工作日。公示结果不影响聘用的,办理录用手续。
2.被录用的人员,如与原单位发生人事(劳动)争议等事项,均由本人负责协商解决。
3.被录用的人员,如未能在录取通知规定的日期报到的,视为自动放弃录取资格。
4.工资待遇参照太仓市机关事业单位编外用工工资待遇执行。
七、其他
笔试及面试当天考生需出示苏康码绿码、行程码、48小时内核酸检测阴性报告、佩戴口罩并接受体温检测(体温不得超过37.3摄氏度)。相关防疫要求将根据我省、苏州市及我市疫情防控形势及疫情防控指挥部指令及时调整。
本招聘简章最终由太仓市人力资源和社会保障局负责解释。
咨询电话:0512-53578981,53565888
网上报名咨询电话:0512-53123587(周一至周五,上午9:00-11:00,下午13:30-16:30)

