2024年湖北省恩施州咸丰县城镇义务教育学校教师招聘公告
一、招聘岗位
1.招聘城镇义务教育学校小学教师4名(小学语文教师3名,小学数学教师1名)。
2.招聘城镇义务教育学校初中教师13名(道德与法治教师1名,语文教师3名,数学教师2名,物理教师1名,生物教师1名,地理教师1名,历史教师1名,信息技术教师1名,美术教师1名,心理健康教育教师1名)。
二、招聘条件
1.思想政治素质好,拥护党的路线方针政策,具有全心全意为人民服务的宗旨意识,遵纪守法,品行端正。
2.有理想、有追求、责任感强,爱教敬业,乐于奉献。
3.具有符合教师岗位的专业能力,有较好的表达能力和较强的综合素质,身心健康。
4.具有大学本科(含)及以上学历。2024年应届毕业生暂未取得学历证书的,可提供所在学校出具的能如期取得毕业证书的证明材料。
5.年龄应在35周岁及以下(即1988年1月1日及以后出生)。
6.在编正式工作人员报考,需提供单位和主管部门同意报考的书面意见。
7.非咸丰户籍不能报考。所在户籍时间以湖北省教育厅、省人社厅2024年中小学教师公开招聘公告发布之日前有效。
8.持有相应学段教师资格证书,持有高学段教师资格证人员可以报考低学段的岗位。
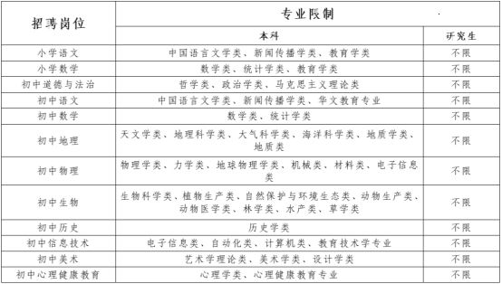
9.各科招聘学科教师专业要求如下:

以上岗位所需专业,依据教育部颁布的专业目录设定(目录见附件)。对部分教育部颁布的专业目录中没有收录的专业,但相关院校确有开设,且报考人员所学专业与岗位专业要求紧密相关的,我们将根据岗位专业需求进行审核。
10. 招聘岗位分学段分学科依笔试成绩从高到低、按1:3的比例确定面试入围人选名单,招聘岗位数与笔试人员数比例不足1:3时,可不核减岗位。所有招聘岗位划定笔试成绩和面试成绩最低合格线。笔试成绩最低合格线待考后根据题本难易程度和考生成绩分布等情况划定公布。面试成绩满分为100分。面试成绩最低合格线为60分,未达到笔试成绩最低合格线、面试成绩最低合格线的不得进入下一招聘环节。
11.笔试、面试成绩折算后的总成绩保留两位小数,同一岗位总成绩相同情况下,优先录用笔试成绩较高者;若笔试、面试成绩均相同,则加试,录用加试分数较高者。
12.有下列情况之一的不能报考:
(1)现役军人;
(2)全日制普通高校在读的非2024年7月31日前毕业的人员(2024年底毕业的硕士、博士研究生经招聘组织部门、单位审核同意应聘的除外),在全日制普通高校就读的非2024届毕业生也不能以已取得的较低层次学历、学位应聘;
(3)涉嫌违法违纪正在接受审查的人员和尚未解除党纪、政纪处分的人员;
(4)在公务员招考和事业单位公开招聘考试中被认定有严重违纪违规行为尚在禁考期内的人员;
(5)按照《事业单位公开招聘人员暂行规定》《事业单位人事管理回避规定》等应当执行回避制度的人员;
(6)法律法规规定的其他情形;
三、其他注意事项
1.考生减免费用政策、加分政策、笔试报名时间、缴费时间、笔试时间、笔试地点、笔试内容等相关事项请关注湖北省考试院官网。
2.面试资格审查、面试等相关事项请关注咸丰县人民政府网。
咨询电话:0718-6821203
附件:教育部专业目录.rar
咸丰县人力资源和社会保障局 咸丰县教育局
2024年3月11日

