加入收藏
|
繁體中文
|
网站地图
首页
浙江专升本
福建专升本
江苏专升本
广东专升本
江西专升本
安徽专升本
北京专升本
上海专升本
天津专升本
湖南专升本
湖北专升本
河南专升本
河北专升本
海南专升本
重庆专升本
贵州专升本
辽宁专升本
吉林专升本
山西专升本
广西专升本
云南专升本
陕西专升本
甘肃专升本
青海专升本
四川专升本
山东专升本
内蒙古专升本
黑龙江专升本
宁夏专升本
新疆专升本
西藏专升本
笔试真题
笔试试题
考试大纲
考试经验
专升本
您现在的位置:
首页
>>
内蒙古专升本考试网
>> 内容
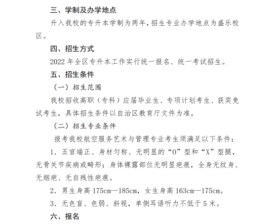
2022年内蒙古师范大学专升本招生章程
时间:2022-03-31 09:07:29 点击: 【
大
中
小
】
作者:全国专升本考试网 来源:网络
以上资讯来自互联网,如果有侵犯版权请联系我们下方站长qq,我们将在24小时之内删除!全国专升本考试网不对该资讯信息的任何真实性负责。
上一篇:
2022年内蒙古医科大学专升本招生章程
下一篇:
2022年内蒙古民族大学专升本招生章程
相关文章
·
内蒙古师范大学2020年专升本工作实施办法
专升本考试真题
03-21
·
安徽省2024年普通高校专升本公共课考试说明
01-22
·
2024年河北省专升本考试大纲说明
01-13
·
2024年浙江省专升本考试大纲
12-30
·
湖南省2024年普通高等学校专升本公共科目考试要求
12-30
·
山东省2024年普通高等教育专科升本科招生考试公共基础课考试要求
11-30
·
2023年山东省专升本招生考试公共基础课考试要求
11-08
·
2023年福建省普通高校专升本考试说明
11-07
·
2023年重庆市专升本统一选拔考试大纲
01-09
·
2022年江西省专升本考试各科目考试大纲
12-24
·
2021年重庆市普通高校″专升本″统一选拔考试大纲
本类热门
12-29
·
2020年内蒙古自治区专升本选拔工作的通知
03-31
·
2022年内蒙古财经大学专升本招生章程
03-31
·
2022年内蒙古鸿德文理学院专升本招生章程
03-31
·
2022年内蒙古师范大学专升本招生章程
03-31
·
2022年集宁师范学院专升本招生章程
03-31
·
2022年内蒙古农业大学专升本招生章程
02-23
·
2022年内蒙古自治区专升本思想政治理论专升本考试说明
03-31
·
2022年赤峰学院专升本招生章程
12-01
·
2016年内蒙古自治区专升本工作的通知
03-31
·
2022年内蒙古民族大学专升本招生章程
本类推荐
02-15
·
2023年内蒙古自治区专升本考试报名工作的通知
01-29
·
2023年内蒙古自治区专升本考试招生工作方案
03-31
·
2022年内蒙古自治区专升本统一考试招生工作实施方案
03-29
·
2022年内蒙古自治区专升本考试分校分专业招生计划
02-23
·
2022年内蒙古自治区专升本考试报名工作的通知
02-23
·
2022年内蒙古自治区专升本考试招生工作方案
05-19
·
2021年内蒙古自治区专升本选拔统一网上报名的公告
05-12
·
2021年内蒙古自治区专升本选拔工作方案
12-29
·
2020年内蒙古自治区专升本选拔工作的通知
12-01
·
2016年内蒙古自治区专升本工作的通知
最新更新文章
10-05
·
2025年河南省专升本报名信息采集有关事项提醒
09-11
·
2025年安徽省普通高校专升本公共课考试说明
05-21
·
2024年河北省普通专升本一分一档表(原建档立卡人员)
05-21
·
2024年河北省普通专升本一分一档表(普通考生)
05-21
·
2024年河北省普通专升本一分一档表(退役大学生士兵)
05-21
·
2024年河北省专升本考试录取控制分数线的公告
05-17
·
2024年河北省普通高校专升本考试成绩的公告
05-15
·
2024年浙江省普通高校专升本招生征求志愿通告
05-14
·
2024年上海财经大学浙江学院专升本录取情况
05-14
·
2024年温州医科大学仁济学院专升本首轮拟录取情况
05-14
·
浙江外国语学院2024年普通专升本录取情况
05-14
·
2024年浙大城市学院专升本专业录取情况表
05-14
·
2024年浙江科技大学专升本录取结果公告
05-14
·
2024年杭州电子科技大学专升本投档分数线结果公布
05-13
·
2024年湖州学院专升本首轮投档录取情况(含分数线)
全国专升本考试网(
www.yingyudengji.com
) © 2024 版权所有 All Rights Reserved.
Powered by
全国专升本考试网